代理记账会计工作内容及流程
作者:admin | 发布时间:2022-01-22
长兴财务公司曾经好羡慕隔壁阿姨做代理记账会计,不用每天朝九晚五,听说她的报酬比我当时的工资高出一两倍!
我呢,大四上学期就开始实习,进了一家规模相对较大的代理记账集团下的一个分公司,加我一共4个员工,我的职位是会计,干的工作很杂,我需要负责18家企业的记账报税,需要去银行取银行回单,去企业取发票去等七七八八。这些,她们并不会明确告诉你要怎么做?我该怎么办?
如果有一个详细的代账会计工作流程或者指南,那就太好了!如今天要分/享的就是阿姨分/享我的代理记账的日长兴财务公司常业务的处理流程、账务处理、方法及注意事项,越看越实用,开心!一起来看看吧~
(一)整理建账期初数的方法与技巧 。

1. 整理货币资金


2. 往来账的整理


下面,我们来看一个案例


预收账款有余额的


假设,开账后,开出一张开账前已收款的发票10万元收购,客户名称是大力公司。


3、存货的整理


4、固定资产、累计折旧


5、应交税费根据建账前的最后一个月纳税申报表的数据填写。


转出未交增值税取增值税纳税申报表的本年累计应纳税额;

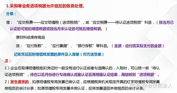
(二)日常的账务处理方法1、采购长兴财务公司等业务进项税额允许抵扣的账务处理


2、采购等业务进项税额不得抵扣的账务处理


增值税进项抵扣的15项常识


3.货物等已验收入库但尚未取得增值税扣税凭证的账务处理。
4.小规模纳税人采购等业务的账务处理
5.购买方作为扣缴义务人的账务处理
6、销售正常业务的账务处理
7、先确认收入暂不开票的业务
8、视同销售的账务处理
二、购进业务的日常处理。⑴成本类增值税发票的种类。
⑵增值税抵扣凭证的规定。
⑶增值税进项抵扣的方法。
⑷加计抵扣和抵减的填表方法。
代理记账会计日常业务的处理流程及注意事项。一、销售开票的规定和注意事项
⑴增值税发票开具的规定。
⑵项目齐全要包括以下内容。
⑶增值税收入的确认时间。
⑷折扣和退货的发票如何开具。
⑸增值税优惠政策。
二、成本费用支出的日常处理
⑴成本费用票入账标准及注意事项


篇幅有限,今天先和大家分享到这
愿你此生平安却不平凡,加油~









